各省、自治区、直辖市自然资源主管部分,新疆生产建设兵团自然资源局,陕西、黑龙江、四川、海南测绘地舆信息局:
《对外提供涉密测绘结果治理步伐》已经部审议通过,现予以印发,请结合外地区实际认真贯彻执行。
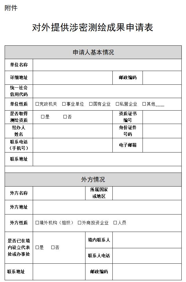
附件
对外提供涉密测绘结果治理步伐
一、为增强对外提供涉密测绘结果治理,维护国家宁静和利益,增进对外交往与相助,凭据《中华人民共和国测绘法》《中华人民共和国守旧国家秘密法》《中华人民共和国测绘结果治理条例》等执规律则,制定本步伐。
二、在对外交往与相助中向境外机构、组织、人员及外商投资企业提供涉密测绘结果,适用本步伐。
三、本步伐所称涉密测绘结果,是指凭据《自然资源部国家保密局关于印发〈测绘地舆信息治理事情国家秘密规模的划定〉的通知》(自然资发〔2020〕95号)所确定的属于国家秘密事项的测绘结果。
四、对外提供涉密测绘结果事情应当遵循既能维护国家宁静和利益、又能适应对外交往与相助需要的原则。
五、对外提供涉密测绘结果实行分级审批制度。
国务院及国务院各部分批准开展的对外交往与相助运动需要对外提供涉密测绘结果的,由自然资源部审批。审批前,应当征求军队测绘部分意见;须要时,可征求国务院相关部分意见。
省级及省级以下人民政府批准开展的对外交往与相助运动需要对外提供涉密测绘结果的,由外地省级自然资源主管部分审批(陕西、黑龙江、四川、海南由所在省测绘地舆信息局卖力,下同)。审批前,应当征求军队有关部分意见;须要时,可征求省级人民政府相关部分意见。
六、申请对外提供涉密测绘结果,应当具备以下条件:
(一)经国务院、国务院各部分、各级地方人民政府批准开展的对外交往与相助运动中,确需使用涉密测绘结果;
(二)申请对外提供涉密测绘结果的目的和用途切合对外交往与相助运动需要、切合国家的保密执规律则及政策;
(三)申请对外提供的涉密测绘结果种类、规模、内容、数量及精度等与使用目的一致。
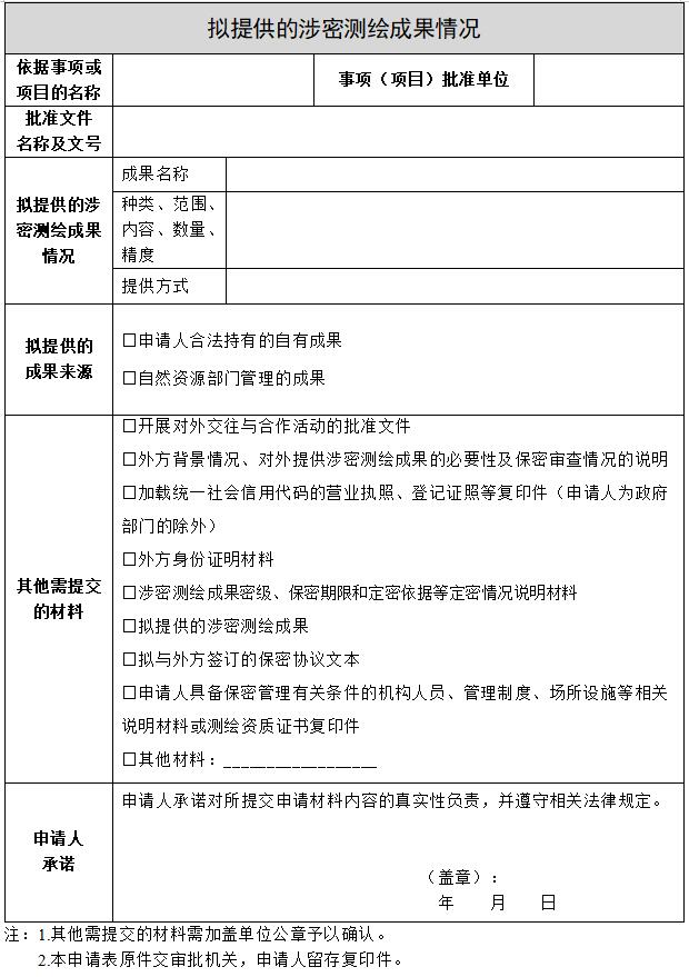
七、申请对外提供涉密测绘结果,由开展对外交往与相助运动的中方单位向自然资源部或者省级自然资源主管部分提交以下质料:
(一)对外提供涉密测绘结果申请表(见附件);
(二)国务院、国务院各部分、各级地方人民政府批准开展对外交往与相助运动的文件;
(三)外方配景情况、对外提供涉密测绘结果的须要性及保密审查情况的说明;
(四)正当有效的中方、外方身份证明质料;
(五)拟提供涉密测绘结果的密级、保密期限和定密依据等定密情况说明质料;
(六)拟提供的涉密测绘结果;
(七)拟与外方签订的保密协议文本;
(八)申请人具备保密治理有关条件的机构人员、治理制
度、场合设施等相关说明质料或测绘资质证书复印件。
拟提供涉密测绘结果为自然资源部分治理的测绘结果的,无需提供第(五)(六)项质料。
拟对外提供的涉密测绘结果的保密审查由对外交往与相助运动的主办单位或者其上级机关、业务主管部分具体卖力。保密审查应当以保密执规律则、保密事项规模为依据,判断拟提供的资料是否属于国家秘密、属于何种密级及保密期限。
八、审批机关对申请人提出的对外提供涉密测绘结果申请,应当凭据下列情形划分作来由置:
(一)申请质料齐全并切正当定形式的,应当决定受理并出具受理通知书;
(二)申请质料不齐全或者不切正当定形式的,应当当场或者在5个事情日内一次性见告申请人需要补正的全部内容,逾期不见告的,自收到申请质料之日起即为受理;
(三)申请事项依法不属于本审批机关职权规模的,应立即时作出不予受理的决定,并见告申请人向有关审批机关申请。
九、审批机关依法受理申请后,提出开端审查意见,将所有质料及开端审查意见转送军队部分征求意见。征求军队部分意见的时间不计入审批期限。
十、审批机关受理后应当于20个事情日内作出行政审批决定。20个事情日内不可作出决定的,经本行政机关卖力人批准,可以延长10个事情日,并应当将延恒久限的理由见告申请人。须要时,审批机关可以组织开展保密鉴定、宁静评估和实地核查等。
十一、审批机关凭据拟提供的涉密测绘结果对国家宁静的影响和对外提供的实际需求提出保密技术处理要求。审批意见提出需进行须要的保密技术处理的,应当由指定的机构对拟提供的涉密测绘结果进行相应的保密技术处理。
十二、申请人应当与外方签订保密协议,限定涉密测绘结果的使用和知悉规模,明确外方的保密义务和违约责任,在向外方提供涉密测绘结果后10个事情日内,将签署的保密协议复印件报审批机关。申请人还应当凭据国家保密局有关划定,自收到对外提供涉密测绘结果批准决定之日起10个事情日内,将批准决定及保密协议文本报同级保密行政治理部分备案。
十三、申请人应当严格凭据审批意见的要求妥善治理对外提供的测绘结果,在对外交往与相助运动完成后6个月内,收回提供的测绘结果并凭据国家保密划定销毁或交回审批机关。
十四、有下列情形之一的,不予批准对外提供涉密测绘结果:
(一)对外交往与相助运动未经政府批准的;
(二)使用目的和用途不明确的,或者申请对外提供的结果内容与使用目的纷歧致的;
(三)结果对外提供后可能危害国家宁静和利益的;
(四)现有非涉密测绘结果能够满足需求的。
十五、申请人应当对对外提供涉密测绘结果情况进行挂号并恒久生存,实行可追溯治理。
十六、省级以上自然资源主管部分应当增强对外提供涉密测绘结果事情的监督检查。
十七、未经自然资源部或者省级自然资源主管部分批准,任何组织和个人不得以任何方法擅自对外提供涉密测绘结果。
十八、任何组织和个人发明不法对外提供涉密测绘结果的,有权向自然资源主管部分举报。自然资源主管部分应当实时受理并依法查处不法对外提供涉密测绘结果的行为。
十九、审批机关事情人员在对外提供涉密测绘结果事情中滥用职权、玩忽职守、徇私舞弊的,依法给予处分;涉嫌组成犯法的,移送有关机关依法追究刑事责任。
二十、本步伐自宣布之日起施行,有效期五年。《对外提供我国涉密测绘结果审批程序划定》(测办〔2010〕108号)同时废止。

